摘要
上篇介绍了绘制PCB效果器原理图中主要放大模块的注意事项,本篇将会继续介绍余下模块内容。
(转自我的CSDN博客)
原理图略有更新,将运放芯片和电位器换成了自己画的,如下。 
POWER模块
由三个简单的电路组成,负责电源的管理。
第一个是用电解电容对电源进行滤波,这个很重要,有些电路原理图里可能会省略,但是自己画PCB原理图的时候一定要加上,防止过多噪声。 一般选用的电容容值是47uf、100uf,或者更大。 电解电容用前文提到的就行了。
第二个是4.5v分压模块。(我这里写成了5v) 目的是制造出4.5v电压供放大使用,也要进行滤波。 一般选用10uf以上的电解电容。
第三个是电源指示灯,就是我们常在效果器上看到的灯啦。 LED的封装根据自己的喜好选择,如果喜欢比较大的灯,那就选择直插式的一般。如果喜欢尺寸小一点的,那就选贴片的,我这里选的是贴片的。
直插LED
贴片LED
需要注意的是,如果选择了直插式LED灯,最好在灯的两端并联一个47uf的滤波电容。本人曾经试过,尤其是那种会闪烁或者变化颜色的灯,会对电源信号产生干扰,导致音箱里也能听见随着LED一闪一闪的频率发出的噪音。 贴片式LED对电源几乎没什么影响,所以这里我不加滤波电容。放心不下的朋友可以自行加上。
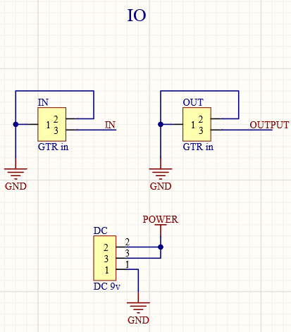
IO 输入输出接口模块
由三个接口组成:吉他大二芯信号输入、失真效果大二芯输出、9v电源输入。这三个接口都很难在AD现成封装库里找到,需要自己绘制。
信号输入输出接口
先某宝找一个合适的 大二芯/大三芯 6.35mm(6.5mm) 插座。我选的是这种大三芯的。大约一元左右一个。多买几个。
也可以选择其他样子的接口,但是最好有脚,能焊接在PCB板子上,像电吉他上的那种屁股长得像个钩子一样的接口是不行的哦。
先绘制一个原理图库。很简单,一个矩形加上三个引脚,引脚位置摆放参照实物。 
找到商品详情页的尺寸说明。
根据工程图绘制封装。外围矩形框大小参照接口的最大尺寸,要腾出足够多的空间。引脚之间的距离根据尺寸图(默认单位mm)严格规定。焊盘的大小可以比尺寸图上画的尺寸大上那么几圈。像我这里其实就故意弄大了很多,一是为了保证能插进去,二是因为输入输出接口是经常进行插拔操作的部位,焊盘大一些可以灌入更多的焊锡使得接口更牢固。
注意不同店家买到的接口尺寸可能不同哦,千万要看自己买的接口的尺寸说明,不要糊里糊涂全部参照我这里给出的。
另外需要强调的是,注意大三芯插座每个引脚的作用。 以我这里选择的插座为例,1号脚接地,2号脚右声道,3号脚左声道。 由于吉他输入信号是单声道,所以右声道2号脚应该与地短接,3号脚才是真正的信号输入。所以在我的原理图里也干脆将1、2两脚短接了。
大家在设计和焊接时千万注意,如果这三个引脚顺序弄错了,极有可能造成信号与地短接,结果什么声音都出不了。 担心自己弄错的朋友可以先不将1、2短接,这样万一弄错在焊接时还有回旋的余地。
电源输入接口
一般效果器都是使用9v电源供电,接口也是统一的。大致是5.5mm的插头,内正外负。我选的是这种。
根据自己选的接口绘制原理图和封装。
注意我这里选的接口2脚和3脚其实是短接的。 其中1脚接地,2、3脚接9v电源。 绘制时千万要注意电源正负,一般这种接口,效果器电源的供电是:外壁一圈是负接地,里面伸出的一跟探头是正。如果实在确定不了,可以先购买接口自己用电表测一测看每个引脚对应的电极。一般详情页也会写。
另外,除了使用220v交流转9v直流的适配器进行电源供电外,还可以购买9v电池、9v电池扣和DC插头,焊接起来进行供电。 此外,还有专门的9v电池座,一两块钱一个,那就更方便一些了。 使用电池供电信号质量会比用一般适配器好一些。
## SWITCH 脚钉
这就是我们在效果器中见到的脚踏开关啦,实现了效果器接通和bypass的转换。
我们常见的效果器开关是这种。单个价格比较贵,大约六元到十几元不等。分为自锁型和自复位型。 自锁型是最常见的,踩下后会保持状态,通过踩踏可以在接通和bypass之间转换。自复位型比较常见于哇音类效果器,要一直踩着才能接通电路,松开则不起作用。当然还有那种会根据踩的力度有不同效果的开关,这个比较复杂不讨论。
说了这么多,其实我这里并不打算用这种开关。因为我们计划是只设计PCB板不制作效果器金属外壳。如果要制作外壳的话,之前用的很多封装都要重新考虑,并且外壳的打孔需要台钻,焊接的难度也会增加,成本也会大幅增加,我评估了一下这样搞下来还不如直接去买现成效果器划算,不适合新手食用。 如果没有金属外壳的话,脚钉上的力就会作用在PCB板上,容易导致损坏,因而使用MTS 202钮子开关代替。钮子开关1元左右一个,成本也大大降低。 
绘制原理图和封装,千万注意引脚序号对应。像我下面4、5、6号脚的顺序就和常规不一样,本来应该是从下到上分别为4、5、6的。但是我在封装图里也按照原理图里的画法一一对应,所以没有出现问题。 
这里再讲解一下开关转换的原理。以下图为例。
假设开关拨向某一边时,1、2接通,4、5接通,3和6不与任何引脚连接。这时POWER与VCC接通,OUT与OUTPUT接通。观察电源模块和IO模块,可知,POWER即是真正的9v电源输入,而VCC是效果器内部工作的电压。只有POWER与VCC接通时,VCC才是9v,否则VCC=0,电路不工作。OUT是放大模块的输出,而OUTPUT是真正的信号接口输出。于是乎,在这种状态下,VCC=9v,电路工作,输出接口输出放大过的失真信号。
开关拨向另一边,2、3接通,5、6接通。VCC不与POWER相连,VCC=0v,电路不工作。OUTPUT直接与IN相连,输出吉他的原始信号,即bypass。 
至此,原理图和封装已经全部说明完毕。
如果你已经完成了以上所有内容的绘制,不妨好好保存现有的原理图库、封装库和这个原理图。 在以后的效果器设计中,可作为模板使用。在制作下一款效果器的时候,往往只需要替换AMP模块,其他模块可以照搬。
下一步,我们就要根据原理图来绘制PCB板了。
且听下回分解。